最当地

 找回密码
 立即注册

!tpl_text1!

微信扫码登录

!qq_htm_1!

搜索
热搜: 活动 交友 特产
新来朋友

快乐37

是超超呀

米卡尼卡

mx49781

测试

洁菓

粉色娇嫩

半城烟雨

9186猛子

野猪川苦茶

KE9335

XUEBI

oldm

Eden

坚持。就是胜利

L2152

巴巴拉拉

单瓶霜

是条谜

Yuki言炎

遗忘梦想

W

余笙

mx17183

老鱼

查看: 760|回复: 1

初中化学重点、难点、考点集锦(下)

[复制链接]

35

主题

35

帖子

195

积分

注册会员

Rank: 2

积分
195
发表于 2018-12-14 15:59:04 | 显示全部楼层 |阅读模式 IP属地: LAN
今天为大家整理了初中化学的全部考点重点

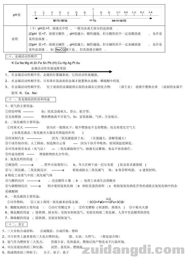
初中化学重点、难点、考点集锦(下)-1.jpg



初中化学重点、难点、考点集锦(下)-2.jpg



初中化学重点、难点、考点集锦(下)-3.jpg



原文地址:https://www.toutiao.com/a6634678071569940996/
回复

使用道具 举报

0

主题

281

帖子

865

积分

高级会员

Rank: 4

积分
865
发表于 2018-12-14 16:00:02 | 显示全部楼层 IP属地: LAN
转发了
回复

使用道具 举报

您需要登录后才可以回帖 登录 | 立即注册  

本版积分规则

Archiver|手机版|小黑屋|最当地 |浙!beian!33049802000143!hao!

GMT+8, 2026-4-21 04:40 , Processed in 0.473215 second(s), 34 queries .

Powered by Discuz! X3.4

Copyright © 2001-2021, Tencent Cloud.

快速回复 返回顶部 返回列表