最当地

 找回密码
 立即注册

!tpl_text1!

微信扫码登录

!qq_htm_1!

搜索
热搜: 活动 交友 特产
新来朋友

快乐37

是超超呀

米卡尼卡

mx49781

测试

洁菓

粉色娇嫩

半城烟雨

9186猛子

野猪川苦茶

KE9335

XUEBI

oldm

Eden

坚持。就是胜利

L2152

巴巴拉拉

单瓶霜

是条谜

Yuki言炎

遗忘梦想

W

余笙

mx17183

老鱼

查看: 1029|回复: 6

初中语文古诗词知识汇总,想要得高分,收藏记忆!

[复制链接]

33

主题

33

帖子

185

积分

注册会员

Rank: 2

积分
185
发表于 2018-11-25 21:57:30 | 显示全部楼层 |阅读模式 IP属地: LAN
初中古诗词知识是初中语文考查的重要内容,除了要背诵,还要学习很多相关知识。但很多同学觉得内容太繁杂,不好记,所以学习哥给大家分类归纳出来,方便大家学习使用。

初中语文古诗词知识汇总,想要得高分,收藏记忆!-1.jpg



(课内古诗词有30首,课外古诗词有11首是新课标的推荐篇目,共41篇)

初中语文古诗词知识汇总,想要得高分,收藏记忆!-2.jpg



初中语文古诗词知识汇总,想要得高分,收藏记忆!-3.jpg



(1)怀旧空吟闻笛赋,到乡翻似烂柯人.(《酬乐天扬州初逢席上见赠》刘禹锡) 

典故:

闻笛赋——指西晋向秀所作的《思旧赋》。向秀跟嵇康是好朋友,嵇康因不满司马氏集团而被杀,向秀经过嵇康故居时,听见有人吹笛,不禁悲从中来,于是作《思旧赋》。

烂柯人——指晋人王质。王质上山砍柴,看见两个童子下棋,就停下观看。等棋局终了,手中的斧把已经朽烂。回到村里,才知道已过了一百年了。

在诗中的意思和作用:

诗人是借这两个典故说自己在外二十三年,如今回来,许多老朋友都已去世,只能徒然地吟诵“闻笛赋”表示悼念而已。此番回来恍如隔世,觉得人事全非,不再是旧日的光景了。后一句用王质烂柯的典故,既暗示了自己贬谪时间的长久,又表现了世态的变迁,以及回归之后生疏而怅惘的心情,涵义十分丰富。

(2)浊酒一杯家万里,燕然未勒归无计。(《渔家傲·秋思》范仲淹)

典故:

勒石燕然——用的是《后汉书·窦融列传》中的典故,东汉时窦宪率兵打败匈奴,一直追击到燕然山,刻石纪功而还。

在词中的意思和作用:

词人在这里正面揭示了自己和征人们的一种心理矛盾:他们思念相距万里的家乡,但却没有办法回去,因为还没有达到建立军功、勒石燕然的目的。词人借用典故把自己的思乡与忧国、报国之情交织在一起。

(3)为报倾城随太守,亲射虎,看孙郎。(《江城子·密州出猎》苏轼)

典故:

亲射虎,看孙郎——孙郎即孙权,《三国志》记载孙权在一次出行中,坐骑为虎所伤,他镇定地在马前击毙了老虎。

在词中的意思和作用:

词人的意思是他要像当年的孙权那样挽弓马前射虎,这突出地展现了作者虽年纪已经不小,但是仍有着少年狂气。

(4)持节云中,何日遣冯唐?(《江城子·密州出猎》苏轼)

典故:

遣冯唐——据《史记·张释之冯唐列传》记载:汉文帝时,魏尚为云中太守,抵御匈奴有功,只因报功时多报了六个首级而获罪削职。后来,文帝采纳了冯唐的劝谏,派冯唐持符节到云中去赦免魏尚。

在词中的意思和作用:

这里作者是以魏尚自喻,表达作者希望朝廷能像派冯唐赦魏尚那样重用自己。

(5)会挽雕弓如满月,西北望,射天狼。(《江城子·密州出猎》苏轼)

典故:

射天狼——天狼星,据《晋书·天文志》说是“主侵掠”的。

在词中的意思和作用:

这里用以代指从西北来进扰的西夏军队。词人在这句中表达了自己要报效国家,抵御入侵者,建功立业的决心。

(6)八百里分麾下炙……马作的卢飞快(《破阵子·为陈同甫赋壮词以寄之》辛弃疾)

典故:

八百里——指牛。据《世说新语·汰侈》载:晋王恺有良牛,名“八百里駮”后世诗词多以“八百里”指牛。

的卢——良马名。据《三国志·蜀志·先主传》载,刘备在荆州遇险,他所骑的的卢马“一踊三丈”驮他脱险。

在词中的意思和作用:形象的描写了军旅的生活和表现了抗金将士的英雄气概

初中语文古诗词知识汇总,想要得高分,收藏记忆!-4.jpg



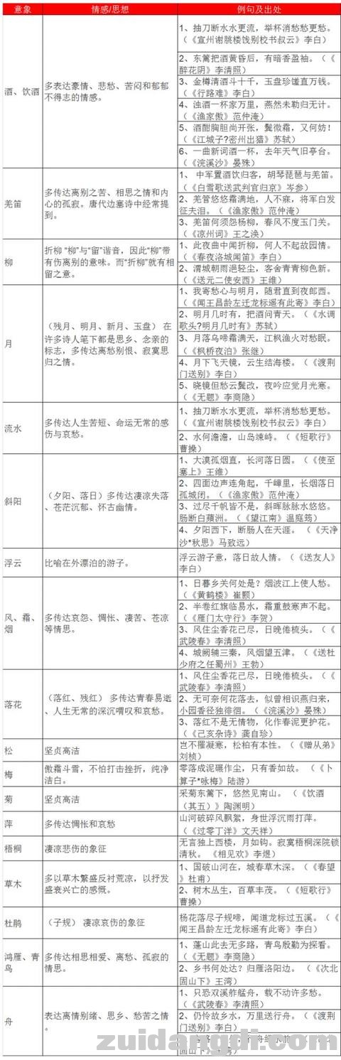
意象是诗歌艺术的精灵。简单地说,意象就是寄托了诗人的情感或思想的物象(事物或独特的艺术形象)。以下是初中七至九年级古诗词中常见的一些意象,并例举出相关诗句。

 

初中语文古诗词知识汇总,想要得高分,收藏记忆!-5.jpg



初中语文古诗词知识汇总,想要得高分,收藏记忆!-6.jpg



(1)海日生残夜,江春入旧年。

——王湾《次北固山下》

新事物孕育于旧事物解体之时。

(2)会当凌绝顶,一览众山小。

——杜甫《望岳》

说明站得高望得远的道理。说明要有藐视和压倒一切困难的雄心和气概,才能有所作为的人生哲理。

(3)山重水复疑无路,柳暗花明又一村。

——陆游《游山西村》

常用来形容进入一个别有天地的境界,或比喻绝处逢生的情景。 

(4)沉舟侧畔千帆过,病树前头万木春。

——刘禹锡《酬乐天扬州初逢席上见赠》

说明新事物必将取代旧事物。表达了任何腐朽势力都不可逆转历史潮流,新生力量必将茁壮长大的思想。

(5)雄兔脚扑朔,雌兔眼迷离;双兔傍地走,安能辨我是雄雌?

——《木兰诗》

比喻事情错综复杂,不易辨清真相。

(6)东风不与周郎便,铜雀春深锁二乔。

——杜牧《赤壁》

抒发历史兴亡之感,蕴含机遇造人的哲理。

(7)人有悲欢离合,月有阴晴圆缺,此事古难全。

——苏轼《水调歌头》

世上没有十全十美的事物。

(8)不畏浮云遮望眼,只缘身在最高层。

——王安石《登飞来峰》

站得高看得远。

初中语文古诗词知识汇总,想要得高分,收藏记忆!-7.jpg



原文地址:https://www.toutiao.com/a6624051471610544654/
回复

使用道具 举报

0

主题

282

帖子

868

积分

高级会员

Rank: 4

积分
868
发表于 2018-11-25 21:58:29 | 显示全部楼层 IP属地: LAN
转发了
回复

使用道具 举报

0

主题

290

帖子

890

积分

高级会员

Rank: 4

积分
890
发表于 2018-11-25 21:58:58 | 显示全部楼层 IP属地: LAN
转发了
回复

使用道具 举报

0

主题

250

帖子

774

积分

高级会员

Rank: 4

积分
774
发表于 2018-11-25 21:59:21 | 显示全部楼层 IP属地: LAN
转发了
回复

使用道具 举报

0

主题

273

帖子

841

积分

高级会员

Rank: 4

积分
841
发表于 2018-11-25 21:59:39 | 显示全部楼层 IP属地: LAN
转发了
回复

使用道具 举报

0

主题

277

帖子

859

积分

高级会员

Rank: 4

积分
859
发表于 2018-11-25 22:00:27 | 显示全部楼层 IP属地: LAN
转发了
回复

使用道具 举报

0

主题

279

帖子

857

积分

高级会员

Rank: 4

积分
857
发表于 2018-11-25 22:01:15 | 显示全部楼层 IP属地: LAN
转发了
回复

使用道具 举报

您需要登录后才可以回帖 登录 | 立即注册  

本版积分规则

Archiver|手机版|小黑屋|最当地 |浙!beian!33049802000143!hao!

GMT+8, 2026-4-28 09:11 , Processed in 1.800246 second(s), 44 queries .

Powered by Discuz! X3.4

Copyright © 2001-2021, Tencent Cloud.

快速回复 返回顶部 返回列表